******Bevictor伟德(中国)·官方网站
业务流程


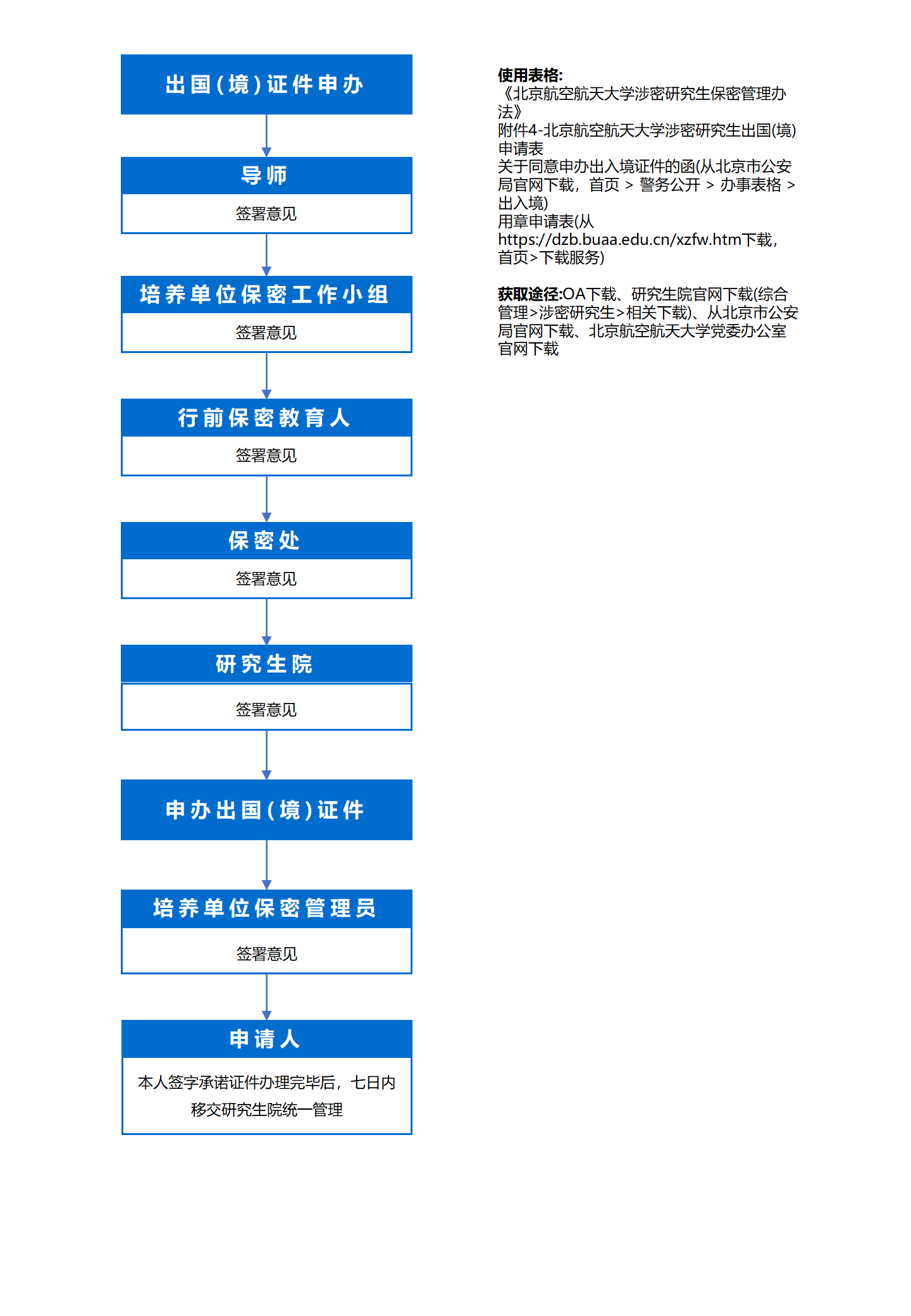
下一篇: 出国(境)申请流程