******Bevictor伟德(中国)·官方网站
业务流程


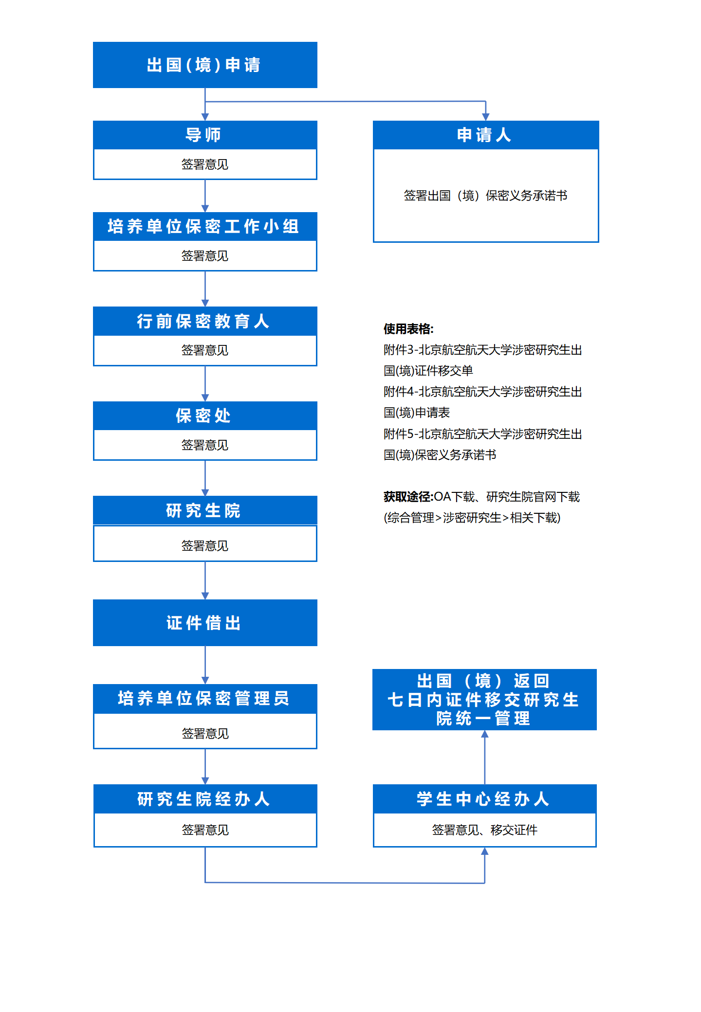
上一篇: 出国(境)证件申办流程

下一篇: 涉密研究生上岗申请流程